亳州特采物信息科技有限公司
首页
企业简介
产品大全
联系我们
企业信息
在线留言
产品列表
PRODUCT
----------------
破解软件开发困境,老板的数字战略抓手终于出现
软件开发就业前景与薪资待遇分析
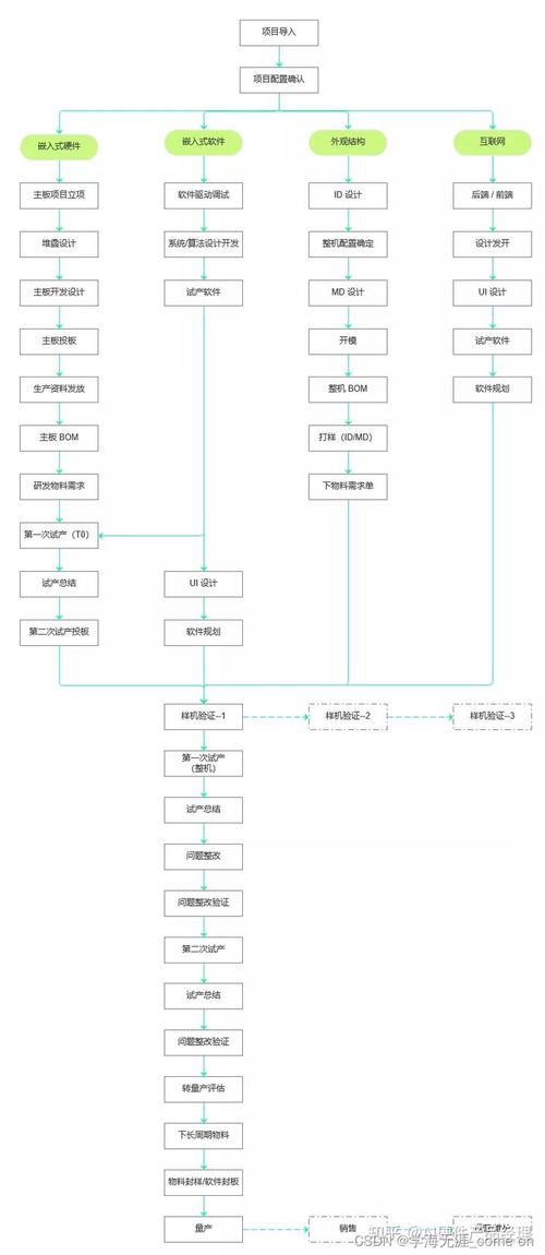
产品设计开发流程与产品生命周期各阶段在软件开发中的应用
手机厂商下场助力,小游戏开发者如何高效打造精品
Leangoo项目管理软件在传统硬件产品开发与软件开发全流程中的应用
AWR软件在MMIC产品开发中的设计应用指南
蓝威技术CAE仿真与云计算 赋能工业软件领域创新
如若转载,请注明出处:http://www.tengtengxgg3.com/product/list-2.html
第一页
上一页
1
2